2000亿资金助力!化工多行业迎设备更新重磅利好
近日,化工行业迎来一系列政策利好,国家在资金支持和设备更新方面动作频频,为多个重点化工行业的发展注入强大动力。
一、资金支持情况
6月26日,国家发展改革委新闻发布会透露,超长期特别国债资金对设备更新的支持力度高达2000亿元。其中,首批1730亿元已安排至16个领域约7500个项目,第2批资金正在同步开展项目审核筛选。
政策支持力度还在不断加大。2024年3月,国务院印发《推动大规模设备更新和消费品以旧换新行动方案》;7月,国家发改委、财政部联合印发《关于加力支持大规模设备更新和消费品以旧换新的若干措施》,统筹安排3000亿元左右超长期特别国债资金,提出一系列加力支持“两新”工作的政策举措;2025年1月8日,国家发改委、财政部发布《关于2025年加力扩围实施大规模设备更新和消费品以旧换新政策的通知》,明确2025年要增加资金规模,扩大支持范围,优化实施机制,放大撬动效应。
二、各行业设备更新目标与方向
(一)石化化工行业
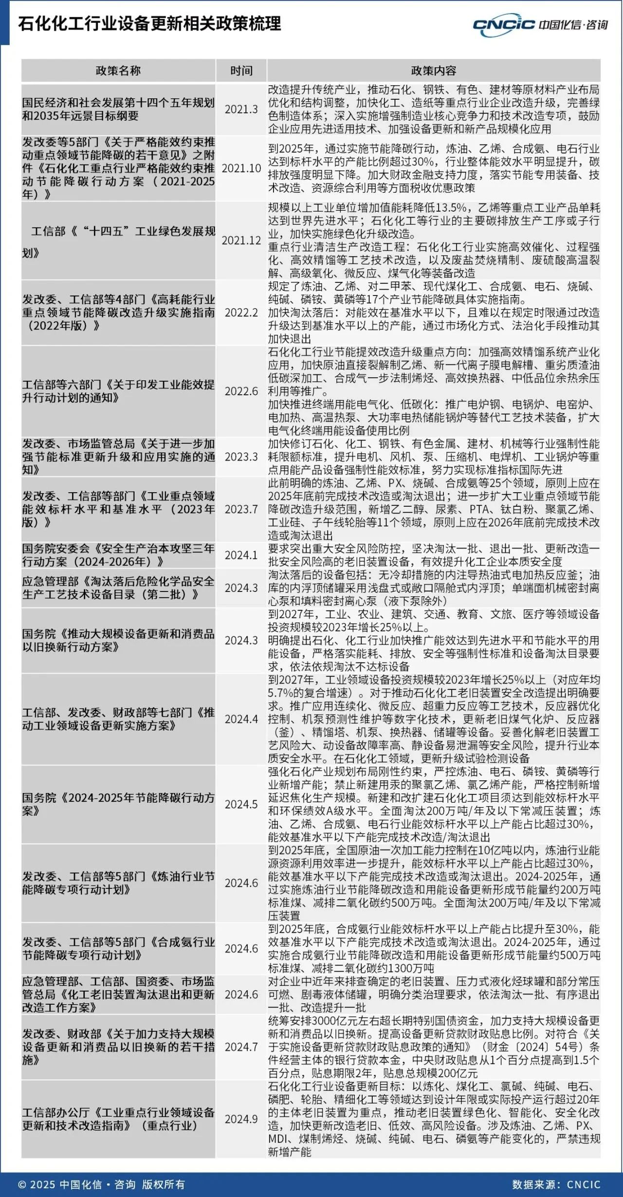
设备更新目标:以炼化、煤化工、氯碱、纯碱、电石、磷肥、轮胎、精细化工等领域达到设计使用年限或实际投产运行超过20年的主体老旧装置为重点,推动老旧装置绿色化、智能化、安全化改造,加快更新改造老旧、低效、高风险设备。到2027年,实现行业数字化转型成熟度3级及以上企业比例达到15%以上,4级及以上企业比例达到7%以上,关键工序数控化率达到85%以上,数字化研发设计工具普及率达到75%以上,改造装置能效达到《工业重点领域能效标杆水平和基准水平(2023年版)》标杆水平,本质安全水平大幅提升。同时,涉及产能变化的应符合产业政策要求,严禁违规新增产能。
设备更新5大重点方向
节能减污降碳改造:采用多种效率提升、节能和清洁生产技术改造升级,更新低效设备及仪器仪表,如固定床煤气化炉、小电石炉(<25000KVA)等。
智能化改造:以各领域重点需求为方向,推进企业在生产控制等重点环节加快新型工业网络等“基础填平补齐”和改造提升,开展主要设备状态监测及预测性维护等应用。
本质安全水平提升:重点采用低风险工艺技术,加快更新老旧设备及仪器仪表。
工业操作系统升级改造:全面推进分布式控制系统(DCS)等更新换代,有序推进可编程逻辑控制器(PLC)等更新,加快推进安全仪表系统(SIS)更新升级,逐步扩大专用工业操作系统产品更新换代范围和规模。 工业软件升级改造:全面推进实验室信息管理系统(LIMS)等更新换代,加快初步成熟的软件开展中试验证,逐步开放关键工序和核心应用场景。
(二)锂电池行业
设备更新目标:重点推动产线迭代升级和自动化智能化改造,提升整线直通率等指标。更新改造关键材料加工等关键环节设备。到2027年,行业整体生产效率和产品合格率大幅提高,主要环节基本实现在线监测,产品质量和一致性水平进一步提升,高安全、高比能、长寿命先进产品供给能力大幅增强。
设备更新7大方向
关键材料加工设备:包括高效配混系统等。
极片制造设备:如高速自动化正负极粉料系统等。
电芯组装设备:主要有高效率全极耳自动卷绕机等。
化成分容设备:包含高精度高生产能力注液设备等。
系统集成设备:如高精度焊接设备等。
工业操作系统:涉及原材料处理等工艺环节使用的分布式控制系统(DCS)等。
工业软件:推动二维CAD软件规模化应用,加快三维CAD等开展中试验证,优先在非关键工序及应用场景试点更新电池制造相关仿真软件,并在关键工序和核心应用场景推广。
(三)光伏行业
设备更新目标:以产线升级和提升高端化、智能化、绿色化发展水平为重点,重点更新改造多晶硅等主要环节关键设备,提升设备生产效率等指标,促进构建现代化光伏产业体系和新能源基础设施网络。到2027年,光伏产业关键环节智能制造、绿色制造水平大幅提升,量产效率等性能持续提升,能耗指标明显降低,市场主流电池、组件等产品效率提高5%以上。
设备更新5大方向
硅料生产设备:推动对棒还原炉等设备更新,提升还原余热利用率,降低综合能耗。
硅片生产设备:推动大热场单晶炉等设备更新,加快应用拉晶智能化控制等系统,满足高质量硅棒和硅片量产需求。
光伏电池生产设备:推动高效电池用高性能清洗等设备更新应用,提升关键指标。
光伏组件生产设备:更新高功率高可靠光伏组件用先进设备,提升量产效率等指标。
工业操作系统:围绕硅料等生产制造环节,推动可编程逻辑控制器(PLC)等工业操作系统产品更新换代。
(四)电子元器件和电子材料行业
设备更新目标:以电子元器件及电子材料生产检测设备的自动化、智能化、柔性化、节能化改造为重点,加快推动电子元器件产品发展,重点针对多个细分领域,推动更新主要生产检测设备。争取到2027年,全行业设备改造后基本满足相关需求,部分领域行业龙头企业的设备水平达到世界一流。
设备更新6大方向
电子材料生产加工设备:重点推动电子功能材料、封装与装联材料、功能辅助材料生产设备以及电子材料生产通用清洗、包装和厂务设备及定制化设备。
电子元器件关键部件成型设备:主要更新印刷机等多种设备。
电子元器件加工组装设备:主要更新倒装机等多种设备。
电子元器件与材料先进检测设备:主要更新视觉检测设备等多种检测设备。
工业操作系统:重点推动粉碎机等加工设备中使用的可编程逻辑控制器(PLC)以及嵌入式软件等工业操作系统产品更新换代。 工业软件:加快电子元器件专用设备设计出图阶段使用三维辅助设计软件的中试验证,优先在非关键工序及场景试点更新电子元器件设计过程使用的相关软件,并在关键工序和核心应用场景推广。
三、政策引导下的产能调整
在《高耗能行业重点领域节能降碳改造升级实施指南(2022年版)》基础上,国务院《2024 - 2025年节能降碳行动方案》提出,新建和改扩建的石化化工项目须达到能效标杆水平和环保绩效A级水平,并且再次强调到2025年底,炼油、乙烯、合成氨、电石行业能效标杆水平以上产能占比超过30%,能效基准水平以下产能完成技术改造或淘汰退出。除了国务院政策强调的这几个行业外,两年内对二甲苯、煤制甲醇、煤制乙二醇、烧碱、磷铵、黄磷等行业产能结构仍有较大升级或淘汰需求。

此次政策利好覆盖多个化工重点行业,从资金支持到具体的设备更新目标和方向,再到产能调整要求,都为化工行业的转型升级提供了明确指引和强大动力,有望推动化工行业迈向高质量发展的新阶段。
来源:广化交易、工业和信息化部、中国政府网、中国化工信息中心、网络、化易天下 *免责声明:所载内容来源于互联网、等公开渠道,我们对文中观点保持中立态度。本文仅供参考,交流。转载的稿件版权归原作者和机构所有,如有侵权,请联系我们删除。
作者: