雌三醇为天然激素,是体内雌二醇的代谢产物,主要存在于尿中。雌激素活性较小,口服活性约为雌酮的6倍,但比雌二醇弱,无致癌作用,服药后体内雌二醇水平不发生变化。雌三醇对阴道和子宫颈管具有选择作用,而对子宫实体及子宫内膜并无影响。动物实验表明,雌三醇对阴道上皮角化作用比雌二醇强,能促进阴道上皮增生,表层细胞角化,黏膜血管新生和阴道上皮损伤愈合,但对小鼠子宫增重作用较弱; 同时雌三醇能增强子宫颈细胞功能,使子宫颈肌纤维增生,增加宫颈弹性和柔软性。此外,雌三醇对下丘脑和垂体有反馈性抑制作用,但不抑制排卵,仅对黄体能产生明显影响,因此可用作中期引产及人工流产的辅助药物和各种月经病的治疗。雌三醇还对造血系统有明显的作用,能降低血管的通透性和脆性,可用于多种出血的治疗。还具有迅速升高外周白细胞的作用,一般在用药后1~3天开始生效,但作用时间较短,对放、化疗引起的白细胞减少有效。

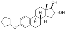
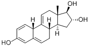
图1为雌三醇结构式。
本品可从胃肠道和皮肤吸收,但口服易被破坏,因此主要采取肌注和外用。在体内代谢为活性较弱的雌酮及雌三醇,并与葡萄糖醛酸和硫酸结合后灭活,从尿中排泄。
雌三醇可用于子宫颈炎,尤适用于绝经期综合征、老年性阴道炎。它亦可用于中期引产及人工流产的辅助药物,还可用于前列腺肥大、前列腺癌等。此外,尚具有迅速升高外周白细胞的作用,一般在用药后1~ 3天开始生效,但作用维持时间较短。对化疗或放疗引起的白细胞减少有效,还能降低血管的通透性和脆性,可用于多种出血的治疗。对月经过多、扁桃体或子宫切除术后均有快速止血作用。
有暂时性乳房肿胀或硬块、月经紊乱等,停药后自行消退和恢复。口服偶见食欲不振、恶心、呕吐、下腹痛等。
雌三醇是去氢异雄酮的第16位碳在胎儿肾上腺羟化后,再输入胎盘,由胎盘合体滋养层细胞代谢而成。然后,释入母体血液。母体肝脏将游离的雌三醇摄取,结合成葡糖醛酸或硫酸雌三醇,由肾脏排泄。所以尿中都是结合型雌三醇;血中雌三醇,则是游离型与结合型均有,游离型约占10~30%,余均为结合型。用分光光度计法测定孕妇尿中雌三醇,已普遍应用于临床。其他常用的还有放射免疫法。非妊娠妇女血中不含雌三醇。据上海第二医学院瑞金医院妇产科等测定,妊娠26周时,血浆游离雌三醇为4~6ng/ml,36周时为10~12ng/ml,足月时为19ng/ml以上,但个体差异较大。血浆总雌三醇值,在妊娠25周时为50ng/ml,妊娠40周时为200ng/ml。24h尿中雌三醇在妊娠28周时为8.12±0.28mg,足月时为19.81±8.28mg。一般认为妊娠36周后,24h尿中含量>15mg属正常,12~10mg为警戒值,<10mg为危险值。由于妊娠期雌三醇主要前驱物质来自胎儿,与雌酮和雌二醇来自母体不同,因此测定雌三醇可以反映胎儿发育情况。某些胎儿畸形以及母体或胎儿疾病影响胎儿发育或引起胎儿窒息时,都伴有雌三醇下降。但由于雌三醇水平每日波动较大,故至少在一段时间内测定4~5次,才能确定雌三醇水平是否真低。轻度妊娠高血压综合征的雌三醇在34周以前往往正常,34周以后则维持在低水平; 重度妊娠高血压综合征的雌三醇浓度明显下降。对超过预产期的孕妇,可连续测定尿中24h的雌三醇。如都高于25mg,在严密观察下尚可等待;如低于10mg,则胎儿有危险,应进行积极处理。无脑儿由于无下丘脑,垂体发育不全,肾上腺小,供给胎盘合成雌三醇的原料16-羟异雄酮量不足,所以孕妇尿中的雌三醇极低,多数在正常值的10%以下。
1. 妊娠及哺乳期妇女,乳腺增生、乳房硬块、妇科肿瘤、再生障碍性贫血患者禁用,未成年患者不宜使用。
2. 心(肝、肾)疾病、高血压、糖尿病、癫痫、偏头痛(含既往史)、子宫内膜异位、乳房纤维囊肿、卟啉病、高脂血症、曾有孕期瘙痒、疱疹病史者慎用。
3. 按规定方法治疗无效时,不宜增加剂量或延长使用时间。
与雌二醇并用,有竞争性拮抗作用。
遮光,密闭保存。
化学性质
白色结晶性粉末。Mp283℃;相对密度1.27;比旋光度[α]
25D+34.4°(吡啶)、
25D+58°±5°(4%,二氧六环);乙醇溶液在280nm波长处有最大吸收。本晶难溶于水,微溶于乙醇(1:500)、乙醚、氯仿、二氧六环和植物油,易溶于吡啶和氢氧化碱溶液。
用途
雌激素类药。用于白细胞减少,各种月经病、老年性阴道炎、妇女更年期综合征等。可有暂时性乳房肿胀和硬块,月经周期紊乱,停药后1月左右可自行恢复。有乳腺增生、乳房肿块、可能与女性激素有关的肿瘤、再生障碍性贫血及肝病患者忌用。
用途
用于治疗白细胞减少症,对前列腺肥大、前列腺癌也有一定疗效
生产方法
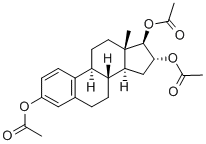
以雌酚酮为原料,经乙酰化、环氧化、还原,制得雌三醇成品。
雌酚酮[乙酰化]→[16, 17-环氧化]→[重排]→[还原]→[水解]→雌三醇成品。
生产方法
醋酸雌酮依次经烯醇化、乙酰化、环氧化和还原制得。