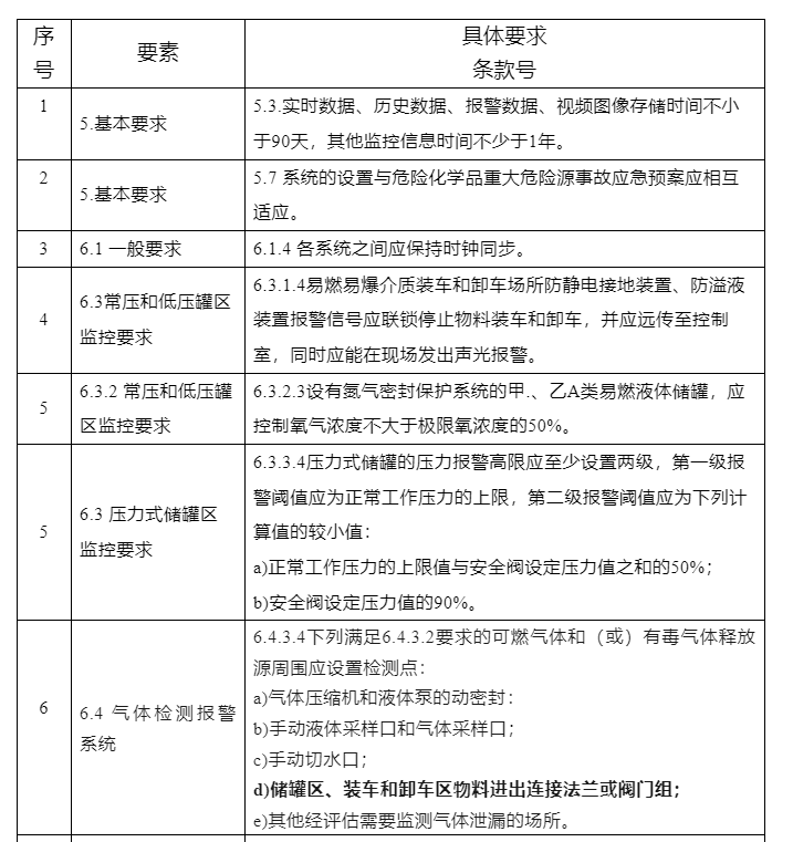
对照 GB17681-2024《危险化学品重大危险源安全监控技术规范》需要整改的条款
GB17681-2024《危险化学品重大危险源安全监控技术规范》,已于2025年6月1日实施,同时废止之前的1999老版本。
重点条款对标自查表(参考)




免责声明:所载内容来源互联网,等公开渠道,我们对文中观点保持中立,仅供参考,交流之目的。转载的稿件版权归原作者和机构所有,如有侵权,请联系我们删除。
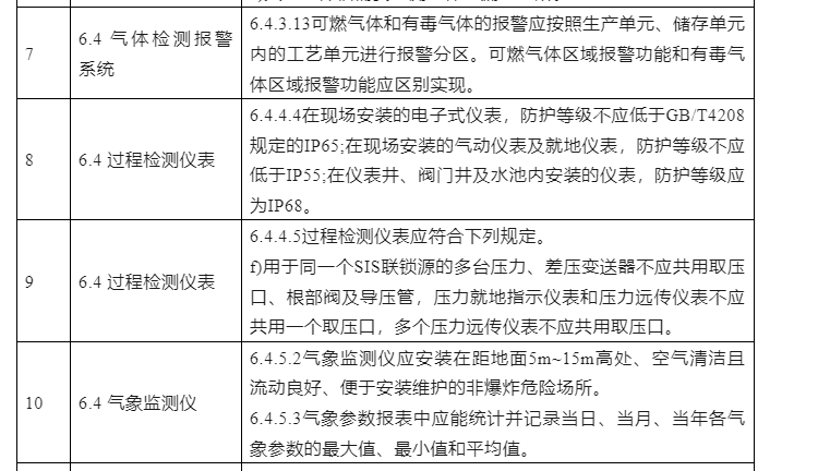
对照 GB17681-2024《危险化学品重大危险源安全监控技术规范》需要整改的条款
GB17681-2024《危险化学品重大危险源安全监控技术规范》,已于2025年6月1日实施,同时废止之前的1999老版本。
重点条款对标自查表(参考)




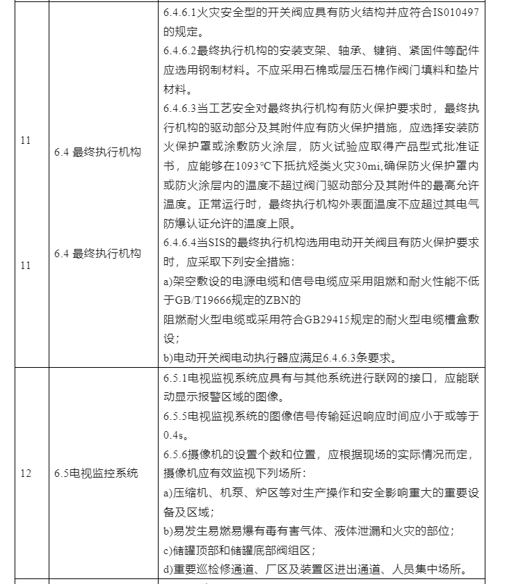
免责声明:所载内容来源互联网,等公开渠道,我们对文中观点保持中立,仅供参考,交流之目的。转载的稿件版权归原作者和机构所有,如有侵权,请联系我们删除。
免责声明:本站所有信息均来源于互联网搜集,并不不代表本站观点,本站不对其真实合法性负责。如有信息侵犯了您的权益,请告知,本站将立刻删除。