您好!欢迎来到化工e站网 登录 注册
我的EWeb ▼
导航菜单 ▼
中文 ▼
医药中间体
无机化工
有机原料
原料药
染料及颜料
表面活性剂
香精与香料
化学试剂
食品添加剂
催化剂及助剂
分析化学
首页 化工产品目录 2,4-Pyrimidinediamine, 5-iodo-N4-methyl
1150618-13-5
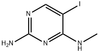
2,4-Pyrimidinediamine, 5-iodo-N4-methyl
产品纠错
CAS号:1150618-13-5 | 英文名称:2,4-Pyrimidinediamine, 5-iodo-N4-methyl
分子式 C5H7IN4
分子量 250
EINECS号
MDL
Smiles
InChIKey
2,4-Pyrimidinediamine, 5-iodo-N4-methyl化学百科
基本信息
中文名称 2,4-Pyrimidinediamine, 5-iodo-N4-methyl-
英文名称 2,4-Pyrimidinediamine, 5-iodo-N4-methyl-
CAS号 1150618-13-5
分子式 C5H7IN4
分子量 250.04
物化性质
安全信息
生产及用途
上下游产品
上游产品共计:0
下游产品共计:0
相关产品
产品供应商