您好!欢迎来到化工e站网 登录 注册
我的EWeb ▼
导航菜单 ▼
中文 ▼
医药中间体
无机化工
有机原料
原料药
染料及颜料
表面活性剂
香精与香料
化学试剂
食品添加剂
催化剂及助剂
分析化学
首页 化工产品目录 Bendamustine-D8 Hydrochloride
1134803-33-0
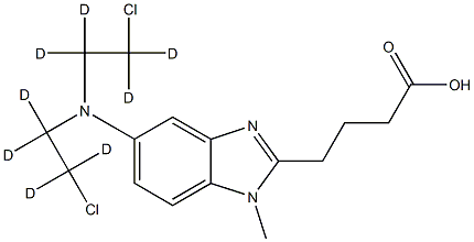
Bendamustine-D8 Hydrochloride
产品纠错
CAS号:1134803-33-0 | 英文名称:Bendamustine-D8 Hydrochloride
分子式 C16H14D8Cl3N3O2
分子量 366
EINECS号
MDL
Smiles
InChIKey
Bendamustine-D8 Hydrochloride化学百科
基本信息
中文名称 Bendamustine-D8 Hydrochloride
英文名称 Bendamustine-D8 Hydrochloride
CAS号 1134803-33-0
分子式 C16H14D8Cl3N3O2
分子量 366.312134224
物化性质
安全信息
生产及用途
上下游产品
上游产品共计:0
下游产品共计:0
产品供应商