您好!欢迎来到化工e站网 登录 注册
我的EWeb ▼
导航菜单 ▼
中文 ▼
医药中间体
无机化工
有机原料
原料药
染料及颜料
表面活性剂
香精与香料
化学试剂
食品添加剂
催化剂及助剂
分析化学
首页 化工产品目录 N1-GLUTATHIONYL-SPERMIDINE DISULFIDE
108081-77-2
N1-GLUTATHIONYL-SPERMIDINE DISULFIDE
产品纠错
CAS号:108081-77-2 | 英文名称:N1-GLUTATHIONYL-SPERMIDINE DISULFIDE
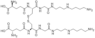
分子式 C34H66N12O10S2
分子量 867
EINECS号
MDL MFCD00237074
Smiles
InChIKey
N1-GLUTATHIONYL-SPERMIDINE DISULFIDE化学百科
基本信息
中文名称 N1-GLUTATHIONYL-SPERMIDINE DISULFIDE
英文名称 N1-GLUTATHIONYL-SPERMIDINE DISULFIDE
CAS号 108081-77-2
分子式 C34H66N12O10S2
分子量 867.09
物化性质
安全信息
生产及用途
上下游产品
上游产品共计:0
下游产品共计:0
产品供应商