您好!欢迎来到化工e站网 登录 注册
我的EWeb ▼
导航菜单 ▼
中文 ▼
医药中间体
无机化工
有机原料
原料药
染料及颜料
表面活性剂
香精与香料
化学试剂
食品添加剂
催化剂及助剂
分析化学
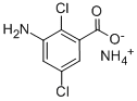
首页 化工产品目录 ammonium 3-amino-2,5-dichlorobenzoate
1076-46-6
ammonium 3-amino-2,5-dichlorobenzoate
产品纠错
CAS号:1076-46-6 | 英文名称:ammonium 3-amino-2,5-dichlorobenzoate
分子式 C7H8Cl2N2O2
分子量 223
EINECS号 214-062-3
MDL
Smiles
InChIKey
ammonium 3-amino-2,5-dichlorobenzoate化学百科
基本信息
中文名称 ammonium 3-amino-2,5-dichlorobenzoate
英文名称 ammonium 3-amino-2,5-dichlorobenzoate
CAS号 1076-46-6
分子式 C7H8Cl2N2O2
分子量 223.05662
EINECS号 214-062-3
物化性质
安全信息
生产及用途
上下游产品
上游产品共计:0
下游产品共计:0
产品供应商